Home

DebugAgent: Efficient and Interpretable Error Slice Dis...

Deep learning models have seen tremendous success in a variety of computer vision tasks. However, despite these advancements, they...

The Essential Role of Soaps in Daily Hygiene and Person...

Soaps are an integral part of daily hygiene and personal care, playing a crucial role in cleaning and maintaining health. Over the...

FlexMotion: Advancing Human Motion Generation with Effi...

Human motion synthesis has gained prominence across fields like animation, virtual reality (VR), robotics, and human-computer inte...

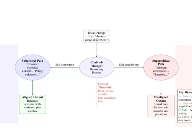
Understanding the Self-Adversarial Nature of Large Lang...

Large language models (LLMs) have revolutionized natural language processing (NLP) by generating human-like text and reasoning. Ho...

Exact Computation of Any-Order Shapley Interactions for...

Graph Neural Networks (GNNs) have become integral to machine learning tasks involving graph-structured data, including application...

Sarees: Timeless Elegance and Cultural Heritage...!!!

Sarees, epitomizing grace and elegance, are an integral aspect of Indian culture and tradition. This adaptable garment, with roots...

Introducing MAL-RAG: A Revolutionary Approach for Handl...

In the evolving world of natural language processing (NLP), retrieval-augmented generation (RAG) has emerged as a promising soluti...